伟德国际1946亚洲版动态

全院师生:

全国老员工集成电路创新创业大赛由工业和信息化部人才交流中心主办,是集成电路领域最大规模、最高档次的全国性高校赛事之一,并连续多年入选中国高等教育学会发布的《全国普通高校老员工竞赛分析报告》竞赛目录。集成电路是信息技术产业的核心,是支撑经济社会发展和保障国家安全的战略性、基础性和先导性产业,在国民经济关键领域中起着关键作用。为贯彻落实国家集成电路发展战略重要部署,服务我国集成电路产业发展大局,创新集成电路产业人才培养模式,为集成电路产业提供大批优秀的后备人才,工业和信息化部人才交流中心特举办全国老员工集成电路创新创业大赛。

目前第十届大赛已正式启动,现将组织参赛有关事项通知如下:

一、大赛简介

1、主办单位:工业和信息化部人才交流中心。

2、参赛对象:在校本科生、研究生。

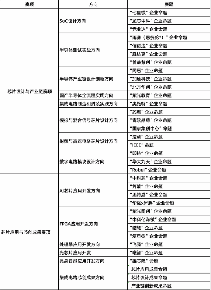
3、赛道设置:分为14个技术方向,34个杯赛。

其中:竞业达、龙芯中科、增益慧创、信诺达、雨骤杯(恩捷伦®)、紫光教育、青软晶尊、Robei、叩持、胜达克、同惠等杯赛仅限本科生参加,详细信息请登录官网(http://univ.ciciec.com/col.jsp?id=288)查看。

二、赛事时间安排:

本届大赛采用初赛+分赛区决赛+全国总决赛赛制。

1、报名截止时间:2026年3月31日

2、作品设计时间:2026年5月7日之前

4、作品提交截止时间:2026年5月7日

5、初赛评审时间:2026年5月

6、分赛区比赛:2026年6月

7、全国总决赛:2026年7月

三、报名方式

本届大赛采取注册参赛的形式,报名要求如下:

1、员工自行组队,每个团队1-3人,每队指导教师1-2位。

2、每位同学只能参加一个团队,每队可选择一个杯赛。

3、团队成员均是本科生及以下的参赛团队划入“A组”,团队成员中有一名或一名以上是研究生(硕士/博士)的参赛团队划入“B组”,部分赛题仅限制A组或B组团队参赛。(本科生身份确认以报名时状态为准)

4、请有意报名团队、个人加入公司集创赛通知群(后续事项通过微信群发布,不再另行通知)。

四、参赛费用

以参赛团队为单位,每队缴纳300元押金(缴纳方式见大赛官网通知)。若正常参赛未晋级分赛区比赛,本届比赛结束后退回押金;若晋级分赛区比赛,则押金转为参赛费,不再退回。押金只能使用指导老师的公务卡支付

五、其他事项

关于大赛详细内容及后续安排,请各参赛团队及时关注大赛官网(http://univ.ciciec.com)和微信公众号(全国老员工集成电路创新创业大赛)

校内联系人:张志坚,联系电话:1392552365(微信同号)。

分享到:

上一篇:伟德国际1946亚洲版电子信息工程专业2025年全国排名第七

下一篇:公司党委召开2025年基层党支部书记述职评议会

关闭